2021年全国各省高速危险品车限行通告!
2021/1/15 9:29:05     来源:腾讯网-危险品物流运输     作者/编辑:浙江物流网

今日更新:(对应编号查找 更快)1山东、2安徽、3河南、4河北、5广东、6广西、7湖南、8湖北、9宁夏、10甘肃、11陕西、12山西、13江西、14吉林、15辽宁、16黑龙江、17天津、18重庆、19四川、20江苏、21浙江、22福建、23海南、24内蒙古、25新疆


1、山东省
常规禁行:时段22时——次日凌晨6时。22时前已经驶入的危险物品运输车辆应当提前从就近收费站驶离,严禁在服务区或收费站广场停留。
附:(2020年省内最新调整!)
济南市限行调整:济南调整危险品车限行政策 8月24日正式实施
德州市限行调整:德州调整危险品车禁行区域 9月16日起实施
东营市限行调整:东营调整各县区危险品车限行 6月1日起实施
泰安市:危化车12月16日开始禁行!
2020年12月16日起,山东泰安肥城市将对危化车进行全天24小时禁行,禁行区域为:康王东路—长山街—工业三路—牛孙路—肥桃路—泰西大街—朝阳路—祥山大街—S243—凤山大街—工业二路—泰西大街—康王东路。
烟台市:2020年12月12日零时起,昆明路与金创路路口北至昆明路农业银行,全天24小时禁止中型货车、重型货车、挂车、危险化学品运输车通行。

2、安徽省
全年常规:
自2020年11月20日起,安徽境内所有高速公路0时--6时禁止危化品运输车辆通行(其中,济广高速岳潜段、岳武高速安徽段全天禁止危化品运输车辆通行)。0时前已经驶入的危化品运输车辆应当提前从就近出口驶离,严禁在服务区或收费站广场停留。
受施工影响,管制信息:
宁芜高速:芜湖东收费站全封闭施工,预计2021年1月31日结束。
庐铜高速:横埠收费站全封闭施工,预计2021年1月15日结束。
合徐高速:淮北收费站及S91淮北连接线将封闭,不在使用。新淮北收费站将于2021年1月1日8时通车收费。
芜合高速:马鞍山西枢纽马鞍山往芜湖方向匝道以及芜湖往无为方向匝道封闭,预计2021年1月15日结束。
合六叶高速:徐集枢纽合肥往阜阳方向、霍山方向匝道,阜阳往合肥方向匝道封闭施工,预计2021年1月25日结束。
合安高速:桐城、怀宁、安庆、安庆北入口往合肥方向禁止危化品车上道,安庆大桥禁止危化品车上道。
沪武高速:林头、含山南、郑蒲港、太白岛、采石矶入口夜间22时至次日6时禁止所有三超车辆上道,无三超证的三超车辆全天一律禁止上道。

3、河南省
全年常规:河南境内所有高速公路0时--6时禁止危化品运输车辆通行。0时前已经驶入的危化品运输车辆应当提前从就近出口驶离,严禁在服务区或收费站广场停留。
三门峡市国道:12月7日起,新国道310试通行段禁止“两客一危”车辆(即从事旅游的包车、班线客车和运输危险化学品、烟花爆竹、民用爆炸物品的道路专用车辆及毒害、腐蚀、爆炸、燃烧、剧毒化学品和其他化学品的运输车辆)上路行驶。
以下为河南省高速公路危险货物运输车辆禁行路线,各位卡友合理安排行车路线。

4、河北省
全年常规:
禁行时段每日0时一6时
部分路段长期交通管制:
荣乌长深高速沧州段
黄骅北、海兴站双向禁危险品运输车辆通行。
河北石太高速、平赞高速至鹿泉段危险品禁行。
徐水至涞源段
满城北站、狼牙山、坡仓站、黄土岭双向禁止危险品运输车辆通行。

5、广东省
全年常规:全省高速公路0时至6时禁止危险货物运输车辆通行。
春节和春运:
2021年2月6日0时---2月10日24时
2021年2月16日0时---2月20日24时

6、广西省
春节假期:
2021年2月10日0时---2月12日24时
2月16日0时---2月18日24时
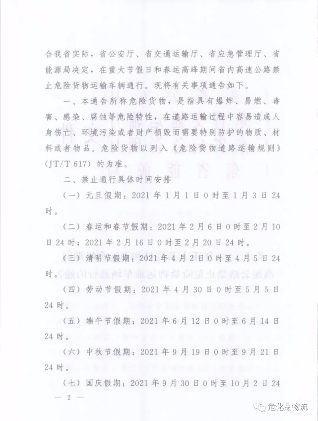
全年常规:2021年1月1日起--2021年12月31日,在广西行政区域内高速公路对危险货物运输车辆实施0-6时限行措施。通告如下:
一、本通告所称危险货物是指列入《危险货物道路运输规则》(JTT617),具有爆炸、易燃、毒害感染、腐蚀、放射性等危险特性的物质或者物品。
二、限时通行措施内容:
(一)常规时段。自2021年1月1日起至2021年12月31日,每日0时至6时,禁止危险货物运输车辆在广西行政区域内高速公路通行。
(二)特殊时段:以下特殊时段,供应自来水生产用的液氯运输车辆,为机场、加油(气)站、运输燃油、液化石油气、天然气的车辆,以及医疗用氧、变性燃料乙醇运输车辆0时至6时禁止通行,其它限行时段可以通行;其余危险货物运输车辆禁止通行。

7、湖南省
常规限行:每日0时至6时禁止危险物品运输车在湖南省内高速公路通行。
元旦节、春节、清明节、劳动节、端午节、中秋节、国庆节假日期间,全天禁止危险物品运输车在高速公路通行;供应自来水生产用的液氯运输车辆,燃油、天然气运输车辆0时至6时禁止通行,其他时段不受限制。

8、湖北省
全年常规:禁行时段每日0时一6时。
沪渝高速(G50)宜都站至白羊塘省界站(K1181+136M--K1501)、恩来高速(G6911)罗针田互通至鄂西南站(K401+000M—K483+100M)、恩黔高速(S89)恩来恩黔互通至朝阳寺(K0—K48)路段全天禁止危险化学品运输车辆通行;沪蓉高速(G42)荆宜互通至鄂渝省界(K1109+024M—K1281+744M)每日0时至6时禁止危险化学品运输车辆通行。
国家免收小型客车通行费的重大节假日(含春节),湖北全省高速公路禁止危险化学品运输车辆通行。
全年常规:
特别关注:(危化品物流公众号)
2020年7月1日至2021年6月30日,湖北咸阳咸安桂花镇S208、S209等两条省道,六轴及六轴以上大型货车全天禁止通行。
S208省道横路线15KM至35KM+48M路段(马桥街至翠竹岭路段);
S209省道咸通线0KM至10KM+368M路段(桂花镇毛坪红绿灯至界水岭路段)。
绕行方案:
经S209省道、崇阳经S208省道往咸宁温泉方向的六轴及六轴以上大型货车,在咸通高速南林收费站或杭瑞高速通山收费站上高速,再由咸通高速马桥收费站或咸宁东收费站下高速,避开咸通高速桂花收费站。
经咸通高速往崇阳、通山方向的六轴及六轴以上大型货车,需避开桂花收费站,绕行其他高速收费站。

9、宁夏
全年常规:危险品车辆禁行时间是每日0点至5点。

10、甘肃省
全年常规:危险品车辆禁行时间是每日0点至5点
自2020年7月20日起,G22青兰高速公路定远收费站将进行改扩建工程建设。为保障改扩建工程进展顺利,建设期间将对定远收费站进行全封闭施工。
定远收费站封闭时间:
2020年7月20日至2021年1月20日
施工期间车辆绕行线路:
1.G22青兰高速、G30连霍高速西行(定西往兰州方向)前往定远镇的车辆从三角城收费站或原柳沟河收费站驶出,由G312国道绕行至定远;
2.G22青兰高速、G30连霍高速西行(兰州往定西方向)前往定远镇的车辆从原柳沟河收费站驶出,由G312国道绕行至定远;
3.由G2201南绕城高速前往定远镇的车辆从原柳沟河收费站驶出,由G312国道绕行至定远。大锤在这提醒卡友们,定远收费站施工封闭将禁行六个月,在此期间司机们有前往定远镇或途经该高速时,请注意规划路线以免耽误运输。

11、陕西省
全年常规:0时--次日凌晨6时,高速路及国道禁止危化车通行。
陕西青银高速晚21时至次日凌晨5时禁止危险化学品运输车辆通行;
陕北、关中,晚上22时至次日凌晨6时禁止危险化学品运输车辆通行。
210国道宁陕段晚23时至次日凌晨6时,凡进入辖区载有货物的危化品运输车辆必须落地休息,禁止通行。
安康:G210国道宁陕、石泉段交通管控,这3种情形下危化品运输车禁行
限行时间:自11月25日起,危化品运输车正常通行时间为周一至周五早上6时至夜间20时;周六、周日全天禁止通行;夜间20时至早上6时禁止通行;雨雪雾恶劣天气全天禁止通行。
危化品运输车辆在夜间停放或中途休息,需将车辆停放至远离人口聚集区和水源保护地区域。要求运输危化品的车辆间须保持不少于100米的安全距离,行驶速度不得超过40KM/小时;坡陡弯急和长下坡路段,行驶速度不得超过20KM/小时。
注:凡进入G210国道安康境内的危化品运输车,必须主动接受各危化品运输检查站的检查登记,如实申报相关登记检查内容,听从公安交警和公路管理部门的指挥,严格遵守危化品运输禁行限行规定和限速控距要求。

12、山西省
常规禁行:每晚0时至次日6时,全国公众假日期间,禁止危险化学品运输车辆在全省高速公路上行驶(来源:山西交通广播)。
虹梯关隧道所在的长平高速,平顺至虹梯关段双向(29KM-3KM,约26公里)禁止危险化学物品运输车辆通行。
绕行路线:往河北方向的车辆可绕行青兰高速长邯段,往河南方向的车辆可绕行晋新高速。
所有运输危险化学物品的车辆一律禁止驶入以上路段,如违反此规定,山西高速交警三支队六大队将依照《道路交通安全法》第38条的违法依据,将适用《道路交通安全法》第90条,《山西省实施办法》第75条第1款第6项对驾驶员处以罚款200元,记3分的决定。
【长期施工】
★G5京昆高速太祁段:因进行太原市天龙山路下穿G5京昆高速公路晋祠段工程,定于2020年10月10日至12月30日进行施工。施工期间,途经车辆请按照指示标志引导,驶入双侧(K505+950—K506+830)修建的临时保通便道绕行(约0.9公里)后,恢复至原主线通行。
★G20青银高速太旧段:太石方向寿阳至阳泉站之间K766+100施工占用应急车道。
★G2516东吕高速平榆段:分水岭收费站、云竹湖收费站、平遥南收费站出口允许有通行证的超限车辆下高速;全天全线禁止危化品车辆通行;分水岭收费站禁止五轴及五轴以上货车上下高速;云竹湖收费站禁止30吨以上货车上下高速。【长期】
★G2516东吕高速和榆段:因治超点改线,和顺东站入口禁止货车上高速。
G18荣乌高速灵山段
1、全线入口晚22:00到次日5:00禁止七座及七座以上营运客车驶入高速。
2、全线禁止危化品车(服务区送油车及备案过的危化品车除外)、校车驶入高速;浑源西、应县禁止超限车辆驶入高速。
★G20青银高速吕梁段:
1、因治超设备升级改造,杏花收费站入口货车禁止驶入。(9月26日开始)
2、6月20日起,离石西站不允许外地过境货运车驶出。
★S36广源高速:浑源北站全天禁止货车驶入高速【长期】。
★G55二广高速忻州段:新广武站晚上10点至早6点禁止货车通行。(长期管制)
★G55二广高速太长段:
1、太原站入口三轴及三轴以上重中型货车禁止上高速。(长期)
2、为有效预防疲劳驾驶,去往长治方向太谷服务区主线进行交通管制,所有车辆绕行太谷服务区。
★S2201长治绕城高速:西池站入口禁止危化品车辆驶入高速,全线入口晚22点至次日早6点禁止危化品车及七座以上客车通行(长期)。
★S76平长高速:全线入口晚22点至次日早6点禁止七座以上客车通行。(长期)
★G22青兰高速长邯段:
1、全线入口晚22点至次日早6点禁止七座以上客车通行。(长期)
2、受市政道路施工影响,潞城收费站外广场连接路段装有限高杆,只能通过小型车辆。
★S45天黎高速左黎段:西井站入口禁止危化品车辆驶入高速;晚22点至次日早6点禁止七座以上客车通行。(长期)
★G22青兰高速长临段(长治段):长子北、丰宜收费站入口禁止危化品车辆驶入高速;晚22点至次日早6点禁止七座以上客车通行。(长期)
★G22青兰高速长临段(临汾段)
1、黄花岭收费站于2020年11月18日0时正式开通运营。
2、自2020年9月16日起,交管部门指定危化品运输车辆驶入站点为安泽收费站(每日0时至6时禁止危化品运输车辆驶入)。
★G55二广高速长晋段:为有效预防事故,每晚23时至次日早6时,金村、南义城、高平、上党、长治南收费站入口货车间断放行。(长期)
★G5512晋新高速晋焦段:因柳口收费站车道改造,柳口收费站晋城方向封闭,柳口至焦作方向双向封闭。【长期】
【山西省高速对危化品运输车辆采取“三限”通行】
一、限行时段。
危险化学品运输车辆每晚0时--次日6时及全国性公众假日期间,禁止在高速公路通行。
二、限行路段。
全省高速共有危化品运输车限行路段9条。分别为:
1、青银高速汾阳西至离石西双向;
2、京昆高速灵石至霍州段双向;
3、五保高速奇村至杨家湾省界段双向;
4、宝塔山隧道所在的平榆高速平遥至榆社段双向;
5、太古隧道所在的太古高速全线双向;
6、虹梯关隧道所在的长平高速平顺至虹梯关段双向;
7、S66高速0KM-76KM双向;
8、S85高速0KM-30.3KM双向;
9、S46高速0KM-124.5KM双向。
三、危险化学品运输车辆通行高速公路具体要求。
1、危险化学品运输车辆在收费站排队等待通行时,最多不超过3辆。在服务区停放休息时,在服务区工作人员引导下,停放至指定停车区,配合工作人员做好登记,严格遵守相关管理规定。
2、运输危险化学品的车辆只准在右侧车道行驶,严禁穿插变更车道。行经隧道、桥梁时不得停留,严禁超载、超车、超速。
3、危险化学品运输车辆前方遇有客运车辆时,必须减速并保持100米以上车距。在我省高速公路上行驶的客运车辆前方遇有运输危险化学品车辆时,要减速行驶并保持100米以上车距。
4、运输危险化学品的车辆停车时,应与前车保持足够的安全距离,在车辆后方按规定设置警示标志,押运员必须采取现场提示和监护措施。

13、江西省
常规禁行:每日0时至6时禁止危险物品运输车在江西省内高速公路通行。
江西鄱阳县:危化车禁止停放!
以沿河路---东湖大道部分路段(鄱阳大桥至洪迈南大道南端)---洪迈南大道——洪迈北大道---姜夔大道的城区外环以内区域,以上环形路段可以通行大货车。危险化学品运输车、低速载货汽车、变型拖拉机、黄标车和三轮车等其它各种无牌车辆,禁行禁停区域含上述道路外沿可视范围。

14、吉林省
全年常规:每日0时至次日凌晨6时,禁止所有运输危险化学品车辆进入,0时前驶入高速公路的运输危险化学品车辆,可以继续行驶,但在零时前须驶离高速公路或到服务区停放。

15、辽宁省
全年常规:每日0时至6时,禁止所有运输危险化学品车辆进入高速公路,同时禁止所有运输危险化学品车辆在高速公路上行驶,违反规定的,处以200元罚款,驾驶证记6分。

16、黑龙江省
全年常规:每日20点至6点。自2016年6月1日起,从齐甘高速黑蒙界站出省方向,禁止危险品车辆通行。

17、天津市
全年常规:
2021年1月1日起,调整全市危险物品运输车辆(以下简称“危化品车”)管理措施。全市行政区域内的高速公路每日0时至6时禁止危险物品运输车辆通行。全市行政区域内通行的危险物品运输车辆,在高速公路上行驶速度不得超过每小时80公里,在其他道路上行驶速度不得超过每小时60公里。
以下12个区域限制危险物品运输车辆通行
18、重庆市
全年常规:车辆禁行时间是0点至6点。
重庆江北区:
限行时间:2020年12月10日起,全天24小时禁限行。
限行区域:江北行政辖区道路(不含鱼复工业园区道路,内环江北段,高速公路G50、G65、G75江北段)。
注:禁限行区域内危化品运输采用发放通行证通行,危化品运输车辆必须按照通行证规定时间、线路、区域通行,持危化品通行证车辆进入江北区的,由海尔路寸滩立交以东道路按照通行证规定时间、线路、区域进入江北辖区道路通行。

19、四川省
全年常规:禁行时段每日0时—6时
1、汶马高速公路按照要求禁止高度2.2米以上、9座(含9座)以上的客车、所有货车以及危险货物运输车通行。
2、12月1日起,四川省公安厅高速公路公安局四分局发布关于“危险化学品运输车辆限制通行G4218雅叶高速公路雅康段”的通告。
3、12月1日起,将禁止危险化学品运输辆通行雅康高速
4、12月起!继续对途径蓉昌高速运载危化品的运输车辆实施限制通行
限行车辆:所有运载危险化学品的机动车。
限行区域:由G4217蓉昌高速公路34.92km至109.2km(都汶高速都江堰西收费站至汶川北收费站)。
限行规则:
(一)运载剧毒化学品的机动车全时段禁止通行G4217蓉昌高速公路都汶段。
(二)运载剧毒化学品以外的其他危险化学品运输车,原则上绕行其他道路。确需经过G4217蓉昌高速都汶段的,经批准后应当于每日8时至18时通行,车辆行驶速度应当控制在60公里至80公里每小时,并在最右侧车道内行驶,其余时段禁止通行。严禁超载、超速、低速或疲劳驾驶。
(三)元旦节、春节、清明节、劳动节、端午节、中秋节、国庆节等国家法定假日期间,禁止所有危险化学物品运输车辆通行限行路段。供应医用氧、燃油、天然气、自来水生产用液氮等运输车辆所属企业,应当提前向四川省公安厅高速公路公安局一分局六大队提交备案审核资料,经审核批准同意后方可进入限行路段通行。通行时间以辖区大队具体通知为准,原则上避开流量高峰时段。
(四)通行G4217蓉昌高速公路都汶段的危险化学物品运输车应当严格遵守《中华人民共和国道路交通安全法》、《中华人民共和国道路交通安全法实施条例》、《危险化学品安全管理条例》、《四川省实施办法》等相关法律法规,自觉服从公安机关交通管理部门和交通警察的管理和指挥。对违反规定的,公安机关将依法严格处理。

20、江苏省
全年常规:禁行时段每日0时——6时。过境车辆可从新204国道、228国道、310国道以及G15、G25、G30等高速绕行,确需进入禁行路段的车辆可办理禁区通行证,按指定时间、路线通行。

21、浙江省
全年常规:禁行时段每日0时——6时及全国公众假日期间,禁止危险化学品运输车辆在全省高速公路上行驶。
杭州湾跨海大桥0点至6点禁行危险物品运输车辆;东永高速;云景高速;甬台温高速分水关至观美、大溪至雁荡;上三高速新昌至白鹤;金丽温高速公路丽水海口至仰义;嘉绍大桥、甬舟跨海大桥、象山港大桥;诸永高速全线;台金高速壶镇至横溪(苍岭隧道);钱江通道(过江隧道段);宁波绕城高速沙河、九龙湖;杭甬高速宁波(段塘)、大朱家;甬台温高速宁波东;之江大桥危化品车均禁止通行。

22、福建省
福建三明:
因X7B4(原国道205线)碧口大桥至行政服务中心道路引伸拓宽改造工程已完成并通车,决定自2020年10月1日起恢复国道205线三明至沙县路段(原三沙快速通道)的限制通行措施。禁止大、中型载货汽车、挂车、危险化学品运输车、教练车、低速载货汽车、拖拉机和摩托车(超标电动车)在该路段通行;禁止非机动车和行人在该路段通行。

23、海南省
海南省高速限行区域信息:
海南省高速限行路线信息:
海南省危化品运输车许可停放点:
全年常规:2020年8月10日起,儋州市公安局交通警察支队决定对那大城区中型(含)以上货车、危险化学品运输车等车辆采取限制通行区域和通行时间的交通管制措施。现通告如下:
一、限行车辆
中型(含)以上货车、危险化学品运输车、专项作业车、轮式专用机械车、轮式自行机械车、低速汽车(低速载货汽车、三轮汽车)、拖拉机、电动三轮车、三轮摩托车等车辆。新能源车除外。
二、限行区域
兰洋北路(含)以西,兰洋路以西(不含车管所路口至那大部队加油站路口路段),万福路(含)以北,迎宾大道(不含)以西,宝岛路(不含)以南,人民西路以北(不含龙门路与人民西路交叉口至云月路与人民西路交叉口路段),云月路(不含)以东,西南至松涛医院区域内所有道路。
三、限行时段
中型(含)以上货车、电动三轮车、三轮摩托车,早上6:00至晚上10:00,在限行区域内禁行。危险化学品运输车、低速汽车(低速载货汽车、三轮汽车)、拖拉机、专项作业车、轮式专用机械车、轮式自行机械车,在限行区域内全天候禁行。
四、限行区域范围内的企业、物流公司使用的货车以及危险化学品运输车辆,符合环保、安全相关要求的,由使用单位凭相关手续向儋州市公安局交警支队提出申请,经审核备案后,依照核发的通行证件指定的时间、路线通行。
本通告自2020年8月10日起施行。
特此通告
儋州市公安局交通警察支队
2020年7月29日

24、内蒙古
G59呼北高速内蒙古段所有危险化学品运输车辆交通管制常规时间为:
夏季(5月1日至10月1日)19时至次日6时禁行;
冬季(10月1日至次年4月30日)17时至次日6时禁行。
G6高速九原、包钢、包头东各收费口双向每日0时-6时禁行。
G6高速集宁段,包头、美岱召、旗下营收费所入口双向全天禁行。
白彦花、萨拉齐、哈素海、察素齐、毕克齐、呼和浩特西、呼和浩特、呼和浩特东、卓资山至蒙冀交界各收费所入口双向全天禁行。
卧佛山隧道、福生庄隧道、窑沟隧道双向全天禁行。
此外,元旦、清明、五一、端午、中秋、十一、春节等全国性公共假日期间,全天禁止驶入。
特别关注:内蒙京藏高速全段只要允许危化品车上高速的口,入口时间全部为6点到24点,兴巴高速也是6点到晚上24时可以上高速。
内蒙古通辽奈曼旗:
在青山路与老哈河大街交汇处向西~诺恩吉雅大街与黄花塔拉路交汇处、西湖大街与幸福路交汇处~老哈河大街与幸福路交汇。07:30-08:00、11:00-11:40、13:30-14:10、16:30-17:15,此时段内禁止任何大型货车、客车、爆物品运输车通行。

25、新疆
喀什:00:00-9:30;疏乐315线23:00-8:00;
下涝坝:2:00-5:00;库尔勒2:00-5:00;小草湖:1:00-7:00;
315国道红柳沟-伊吞布拉克1:00-6:00;阿克苏:22:00-9:00
托克逊:00:00-8:00;沙雅-和田:02:00-05:00;
二牧场:22:00-9:00;羊塔克库突克:02:00-05:00;
S303下涝坝0:00-5:00;哈密南湖检查站:21:00-8:00;
吐鲁番地区:00:00-8:00;大浪沙:23:00-7:00
前山:23:30-8:00;伊吾:24:00-8:00;白山泉:20:00-8:00
二堡:20:00-8:00;阜康:0:00-7:00;乌奎高速:02:00-05:00,
乌鲁木齐:后沟监控乌拉泊起全线0:00-7:00
甘泉堡-奇台高速1:00-7:00;乌鲁木齐-奇台:00:00-07:00,
佳木走高速:02:00-05:00;奎屯:02:00-05:00;
石河子:02:00-06:00;呼克公路:02:00-05:00;
阿勒泰:00:00-07:00;黑山:22:00-07:00,
G216线,富蕴县辖区危货车限行时间:22:00-05:00,
伊犁除了环城路限行:22:00-08:00。
特别关注:
7月1日起,部分区域要对危化品运输车辆24小时限行,且限定在最右侧车道行驶。
限行区域:
G30高速公路3467.2公里至3846公里(小草湖立交桥至奎屯河大桥)、G3012高速公路0公里至39.1公里(小草湖立交桥至长信加油站高速公路入口)、G7高速公路2738公里至2836公里(大黄山幸福路口至上沙河立交桥)、G3003高速公路95公里至157公里(乌拉泊枢纽至甘泉堡匝道收费站)、S115乌昌快速路10.2公里至11.5公里、G312乌昌快速路4186.5公里至4197.5公里(小地窝堡立交桥桥至头屯河大桥)。
伊宁市:
限行车辆:危化品运输车辆
限行时间:限制区域内危化品运输车辆全天24小时禁行
限行区域:
1.霍城县方向途径伊宁市往返察布查尔县方向的危化品运输车辆由宁远路(或由伊墩高速达达木图高速出口- X701线-道北路)-巴彦岱新村路-河北路—西安南路—墩买里大街(原X699线)—伊犁河二桥通过,反之亦然。
2.新源县、伊宁县方向前往察县方向的危化品运输车辆由伊墩高速-达达木图高速出口-X701线-道北路-巴彦岱新村路-河北路—西安南路—墩买里大街(原X699线)—伊犁河二桥通过,反之亦然。
3.西环路新华西路路口(木材厂路口)至伊宁戒毒所路段禁止通行;x701县道道北路路口至伊宁戒毒所路段禁止通行;宁远路新村路路口至花果山路路口路段(金陵岗亭路口)禁止通行;解放西路、新华西路、胜利路等城区内道路禁止通行。
4.图中绿色标线为危化品运输车辆常规通行路线。

贵州、云南

以上省份没有省级统一节假日限行信息。不同高速公路有不同的限行时间,如有需要可联系当地交通运输局咨询详细路况限行信息。

(更多资讯,请关注浙江物流网微信公众平台zj56156)

特别声明:本网站转载的内容,如涉及侵权请联系我们进行删除。

分享到: