• 您好!欢迎来到浙江物流网
  • 请登录
  • 注册
  • 设为首页
  • 加入收藏
  • 新闻搜索:
  • 浙江物流地图
  • 物流杭州
  • 物流绍兴
  • 物流嘉兴
  • 物流金华
  • 物流温州
  • 物流衢州
  • 物流湖州
  • 物流丽水
  • 物流宁波
  • 物流舟山
  • 物流台州
  • 资讯中心
  • 政务服务
  • 考证培训
  • 零担大数据
  • 物流园区
  • 物流大通道
  • 56地图
  • 56易搜
  • 2025年12月17日
资讯中心NEWS
  • 新闻资讯
    主编推荐
    今日浙江
    行业快讯
    热点观察
    企业新闻
    物流曝光台
    物流展会
    专家观点
    视频新闻
    图片新闻
  • 资料基础
    物流报告
    操作实务
    国际物流
    物流访谈
    物流前沿
行业快讯
首页>资讯中心>行业快讯
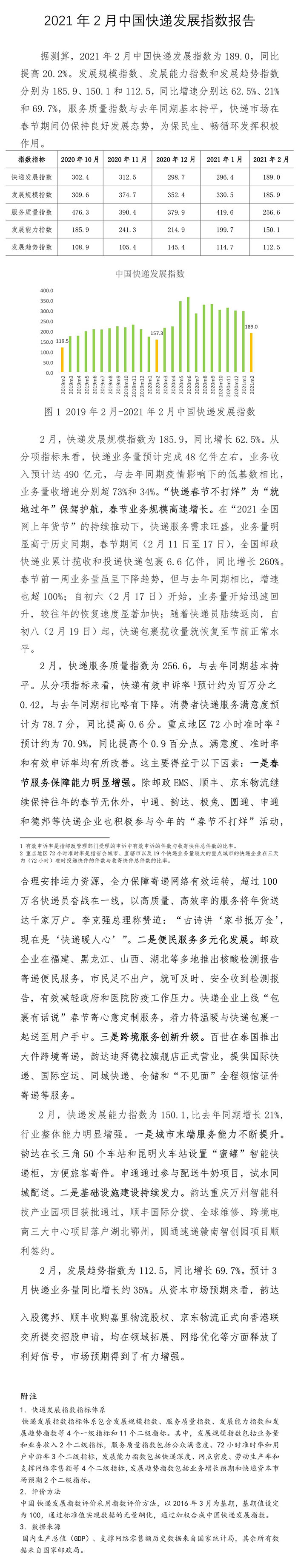
2021年2月中国快递发展指数报告
2021/3/8 11:28:48     来源:国家邮政局网站     作者/编辑:浙江物流网

                                                               2021年2月中国快递发展指数报告


(更多资讯,请关注浙江物流网微信公众平台zj56156)

特别声明:本网站转载的内容,如涉及侵权请联系我们进行删除。

分享到:
返回
相关阅读
  • 前11月浙江进出口增长5.3%
  • 今年前11个月浙江出口占全国的15.7%,规模居全...
  • 金华全力推动低空经济“展翅高飞”
  • "台州-非洲坦桑尼亚”首条外贸直航航线正式开通
  • 今年前11个月浙江义乌海铁联运发运量达11.28万...
友情链接 申请链接
    • 2026第八届国际供应链与口岸物流博览会
    • 极效361
  • 关于我们  |  会员服务  |  宣传服务  |  联系我们
  • 共建单位:浙江省现代物流发展联席会议办公室   浙江省供应链与仓储行业协会   
    浙江物流网 版权所有2003-2015 浙ICP备05027747号-1    浙公网安备 33010302000575号
    物流服务热线:400-8866-156 本站已支持IPv6访问